周口市淮阳区2025年义务教育阶段学校招生入学公告
来源: 淮阳区人民政府 时间: 2025-08-06 17:11:14 访问量:0

字体大小[ ] 打印

分享:

根据《河南省教育厅办公室关于做好2025年义务教育阳光招生工作的通知》(教办基〔2025〕104号)的通知和周口市教育体育局《关于2025年义务教育阶段学校招生工作的意见》(周教基〔2025〕163号)等有关规定,现就淮阳区2025年义务教育阶段学校招生工作有关事项公告如下:

一、招生原则
坚持“划片招生、就近入学”的总体目标,全面推行信息公开,加强招生过程监管,招生过程、结果接受社会监督,小学、初中起始年级合理调整招生范围、简化招生程序、优化入学流程,保障适龄儿童少年平等接受义务教育。
二、招生对象
(一)小学一年级。年满6周岁(2019年8月31日前出生,含8月31日,且无义务教育阶段学籍记录),具有周口市淮阳区户籍适龄儿童、符合区级及以上相关政策需在我区入学的非本区户籍适龄儿童、符合随迁子女入学条件的适龄儿童。
(二)初中七年级。具有周口市淮阳区户籍或学籍的小学六年级应届毕业生、符合区级及以上相关政策需在我区入学的以及符合随迁子女入学条件的小学六年级应届毕业生。
三、报名时间及方式
1.线上报名(8月11日至13日)。自然资源不动产权信息、公安户籍信息一致(房户一致)的学生家长(监护人),通过“教育入学一件事”平台进行线上报名(详见附件《“教育入学一件事”使用指南》)。
2.线下报名(8月14日至18日)。因网络使用不便或不符合线上报名条件的家长(监护人),可携带相关材料到拟入学学校进行现场报名,报名时间各学校要结合实情,合理安排,具体要求以各校招生简章为准。
3.录取结果(8月19日-8月24日)。各招生学校根据线上线下审核结果,确定录取名单,并进行张榜公示,公示无异议后通知新生入学。
4.处理遗留问题(8月25日-8月27日)。
5.学生报到(8月28日-8月29日)。
6.正式开学(9月1日)。
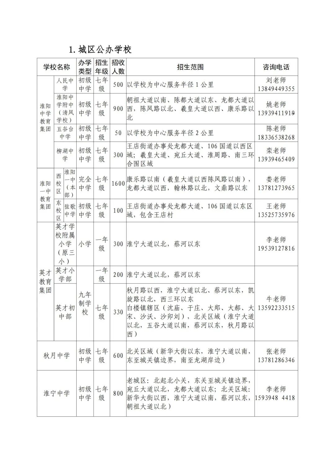
四、学区标准认定
按照“划片招生、就近入学”的目标要求,综合考虑辖区内适龄儿童少年人数和分布情况、学校布局、学位数量、交通状况等因素,科学合理划定我区每所公办义务教育学校招生片区范围,符合条件的起始年级新生“应入尽入”。片区确定后,要保持相对稳定。
咨询电话:周口市淮阳区教育体育局0394—2660890

图片

图片

图片
图片
图片

图片



责任编辑:淮阳区人民政府管理员